首页
关于协会
协会概况
协会简介
领导介绍
现任理事
组织章程
组织架构
秘书处
会员管理处
足球专业委员会
篮球专业委员会
排球专业委员会
乒羽专业委员会
网球专业委员会
棋牌专业委员会
健身专业委员会
汽车摩托车运动
专业委员会
钓鱼专业委员会
健排舞
专业委员会
门球专业委员会
综合搏击
专业委员会
青少年体育发展
专业委员会
全国新区/经开区职工
体育专业委员会
全国城区体育工作
专业委员会
联系我们
进入
协会项目
精品赛事
进入
培 训
进入
认定标准
进入
健康管理
进入
宣传推广
进入
品牌赛事
综合赛事
进入
职工足球
进入
职工乒乓球
进入
职工羽毛球
进入
桥牌
进入
党建活动
协会公告
协会会刊
会员风采
职工体育人随笔
进入
申请入会
您所在的位置:
网站首页
>
报名信息
>
正文
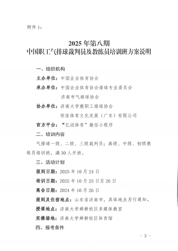
关于举办2025年第八期中国职工气排球裁判员及教练员培训班的通知
2025-09-27 来源:本站原创